聯系我們
座機:027-87580888
手機:18971233215
傳真:027-87580883
郵箱:didareneng@163.com
地址: 武漢市洪山區魯磨路388號中國地質大學校內(武漢)
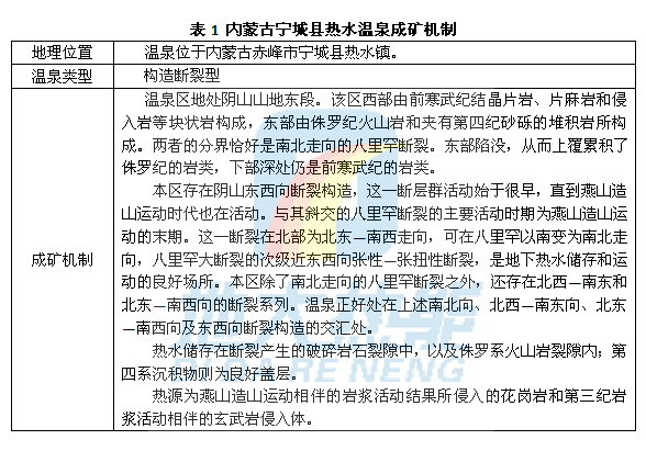
華北地區內蒙古寧城縣熱水溫泉
文章來源:地大熱能 發布作者:地大熱能 發表時間:2021-10-25 14:06:03瀏覽次數:4489
寧城縣,位于內蒙古自治區赤峰市南部,地處燕山山脈東段北緣,屬于內蒙古高原與松遼平原的過度地帶。北與喀喇沁旗相連,東與遼寧省建平、凌源兩縣交界,南與河北省平泉縣毗鄰,西與河北省承德縣、隆化縣接壤。

熱水溫泉地處老圖山脈東緣山麓,分布面積為0.42平公里,日最大可采儲量1800~2100噸,中心孔深503米,自流水溫高達當地沸點97℃,是全國水溫最高的溫泉之一。泉水中含有碳酸氯鈉、硫化氫、二氧化硅、氡、氟、碘、硼、銅、銀、鉀、鈦、鈄、鎂、鋰、鈣等卜幾種化學物質及微量元素,對神經衰弱、高血壓、糖尿病、皮膚病、胃病、布氏桿菌癇、多發性神經炎、增生性脊柱炎、氣管炎等30多種常見疾病有很好的療效和較強的保健作用。
上一篇 > 內蒙古自治區赤峰市熱水湯溫泉
下一篇 > 天津市塘沽海德怡溫泉











